规划公示
(滨海新区)天津市滨海新区塘沽救助管理站(塘沽流浪未成年人救助保护中心)项目建筑设计方案总平面图(调整)公示

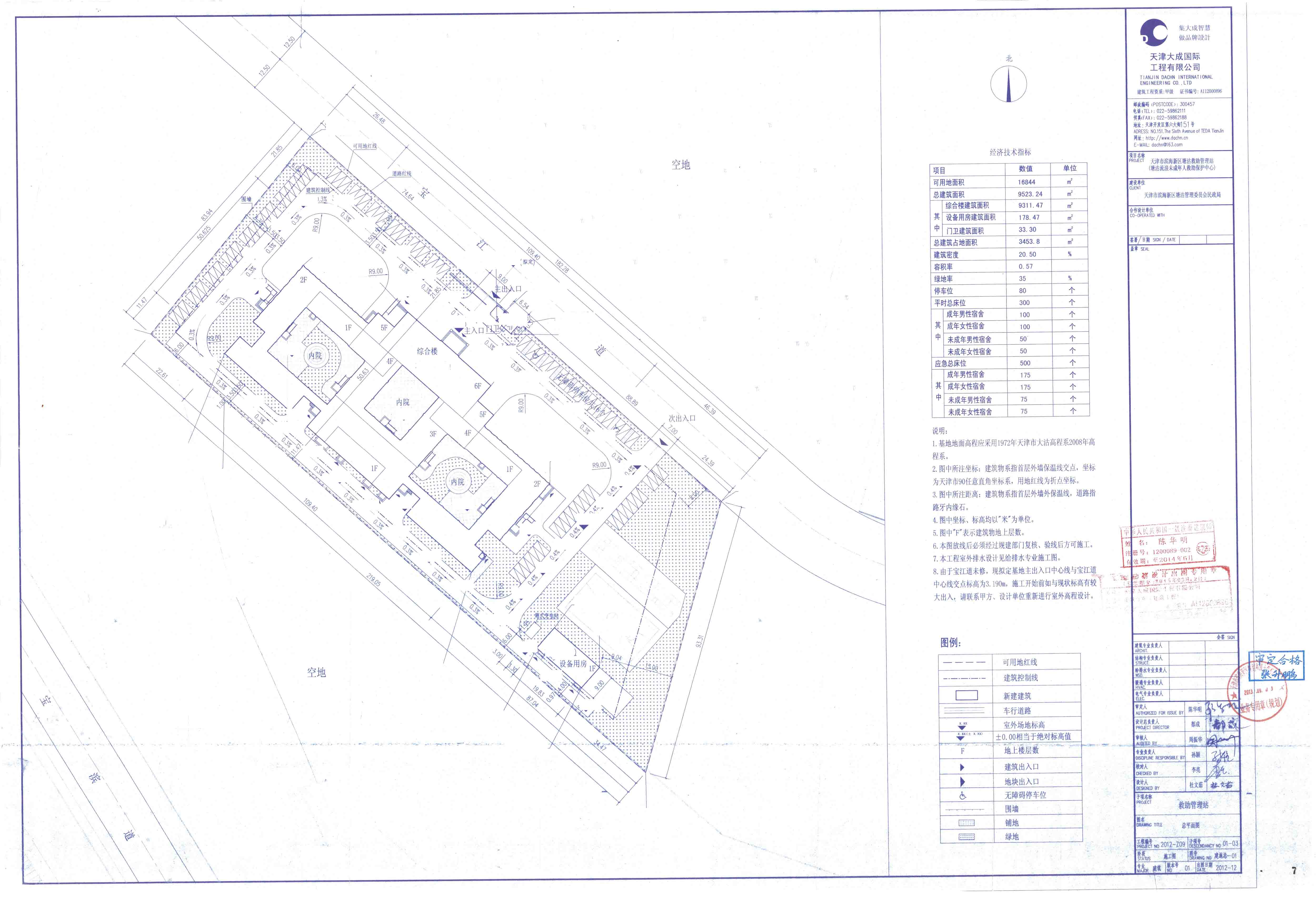
调整后图纸

调整前图示

附件下载:

调整后图纸

调整前图示

国务院相关部委
政府机关
局属单位网站
主办单位:天津市规划和自然资源局 地址:天津市和平区曲阜道84号 邮编:300042
网站标识码:1200000077 备案编号:津ICP备19001981号
津公网安备12010102000518号
版权所有:天津市规划和自然资源局